「体は男性、心は女性の者が女湯に入らないようにする必要ある」 厚労省の通知話題...理由を聞いた

全国の工務店を掲載し、最も多くの地域密着型工務店を紹介しています

   トランスジェンダーの人たちの公衆浴場利用をめぐる国会議論をきっかけに、厚生労働省が「浴場業及び旅館業の営業者は、例えば、体は男性、心は女性の者が女湯に入らないようにする必要があるものと考えています」とした通知を都道府県などに出したことが分かった。

   今回、通知を出した理由について、厚労省に話を聞いた。

  • 「心は女性の者」女湯はNGに(写真はイメージ)
    「心は女性の者」女湯はNGに(写真はイメージ)
  • 厚生労働省が6月23日付で出した「公衆浴場や旅館業の施設の共同浴室における男女の取扱いについて」の通知
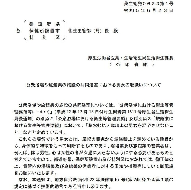
    厚生労働省が6月23日付で出した「公衆浴場や旅館業の施設の共同浴室における男女の取扱いについて」の通知
  • 「心は女性の者」女湯はNGに(写真はイメージ)
  • 厚生労働省が6月23日付で出した「公衆浴場や旅館業の施設の共同浴室における男女の取扱いについて」の通知

「公衆浴場や旅館業の施設の共同浴室における男女の取扱いについて」

   この通知は、2023年6月23日付で出され、同省サイトの公衆浴場のページにトピックスとして掲載されている。タイトルは、「公衆浴場や旅館業の施設の共同浴室における男女の取扱いについて」だ。

   そこでは、公衆浴場などについて、「公衆浴場における衛生等管理要領」などで「おおむね7歳以上の男女を混浴させないこと」と定めており、これらの要領でいう男女は「風紀の観点から混浴禁止を定めている趣旨から、身体的な特徴をもって判断するもの」と説明した。

   そして、「浴場業及び旅館業の営業者は、例えば、体は男性、心は女性の者が女湯に入らないようにする必要があるものと考えています」とした。都道府県などは、このことを理解したうえで公衆浴場などを指導するよう求めている。

   通知では、参考として、4月28日の衆議院内閣委員会で行われた答弁を挙げた。公衆浴場などにおける男女の判断基準について「トランスジェンダーの場合も性自認ではなくて身体的特徴に基づいて判断することになると理解していますけれども、これで間違いないかどうか」と聞かれ、厚労省側は、通知と同様な内容を答弁していた。

   また、こうした判断は性別などによる差別を禁じた憲法14条に照らして差別に当たらないか聞かれ、「風紀の観点から合理的な区別であるというふうに考えられております」として差別に当たらないとの見解を示していた。

   この通知は、6月29日になって、ツイッター上で大きな話題になり、様々な意見が出て議論になっている。

   公衆浴場を所管する厚労省の生活衛生課は30日、J-CASTニュースの取材に対し、LGBT理解増進法が国会で6月16日に成立し、同23日から施行されたのに合わせて通知を出したことを明らかにした。

姉妹サイト